1. Algemene monitoringvoorwaarden
De voorwaarden die in dit document worden genoemd, vormen een aanvulling op de voorwaarden die zijn opgenomen in het document R1.0 Feed Safety Management Requirements.
1.1. Monitoringplan
Informatie (zoals EWS, RASFF of andere signalen over mogelijke risico’s) die van invloed kunnen zijn op het bestaande monitoringplan moet worden beoordeeld. Indien nodig, moet het monitoringplan onmiddellijk worden aangepast.
Het GMP+ gecertificeerde bedrijf kan gebruik maken van representatieve monitoringresultaten van andere bedrijven (bijvoorbeeld: leveranciers). Dit geldt met name voor monitoringresultaten voor ongewenste stoffen waarbij het niveau theoretisch niet meer verandert, zoals zware metalen, pesticiden, dioxine.
N.B.: 'representatief' betekent niet noodzakelijkerwijs: ‘van de geleverde partij’.
Als er twijfel, onzekerheid of onduidelijkheid bestaat over de representativiteit van de monitoring resultaten van andere bedrijven, moet het gecertificeerde bedrijf de representativiteit controleren.
Het GMP+ gecertificeerde bedrijf moet bepalen of de in dit document beschreven specifieke monitoringeisen van toepassing zijn en daarom in het monitoringplan van het gecertificeerde bedrijf moeten worden opgenomen.
In geval van overlap tussen verschillende monitoringvoorwaarden in dit document of andere GMP+ FSA documenten, moet het GMP+ gecertificeerde bedrijf de strengste monitoringvoorwaarden toepassen.
Nuttige tip
Bijzondere aandacht moet worden besteed aan de representativiteit van de
- monitoringresultaten van leveranciers (bijvoorbeeld: kwalificaties van het laboratorium; gebruikte methode; detectiegrens)
- monstername en
- monsters (bijvoorbeeld: correcte methode; vertegenwoordigen zij werkelijk het diervoeder)
1.2. Frequentie van monitoring
De frequentie van monitoring moet de zekerheid geven dat alle geïdentificeerde gevaren en vastgestelde risico's onder controle blijven.
Het GMP+ gecertificeerde bedrijf moet zich houden aan de minimale monitoringfrequenties zoals vastgelegd in de monitoringprotocollen in dit document. Indien uit de gevarenanalyse blijkt dat aanvullende monitoring nodig is, moet het GMP+ gecertificeerde bedrijf de monitoringfrequentie verhogen in overeenstemming met het resultaat van de gevarenanalyse.
Nuttige tip
Vergeet niet dat de frequentie van monitoring (over een gemotiveerd bepaalde periode. Zie §1.1) van voedermiddelen kan worden berekend aan de hand van de volgende formule:
Variable | Uitleg | ||||||||||||||||||||||
Frequentie | Het aantal te analyseren monsters (over een gemotiveerd bepaalde periode) | ||||||||||||||||||||||
Volume | Volume in aantal ton voedermiddelen per jaar. In beginsel kan het aantal monsters dat geanalyseerd moet worden gebaseerd zijn op de hoeveelheid voedermiddelen waarmee wordt geproduceerd, gehandeld, verwerkt of opgeslagen. Naarmate de hoeveelheid van de voedermiddelen toeneemt, zal het aantal monsters per ton afnemen. Kilo’s kunnen worden gebruikt voor bepaalde voedermiddelen waarvoor, over een gemotiveerd bepaalde periode, alleen een kleine hoeveelheid wordt geproduceerd, verhandeld of verwerkt. | ||||||||||||||||||||||
Kans | De standaardwaarde voor kans is 1. De deelnemer kan deze waarde verhogen of verlagen als daarvoor redenen worden verstrekt. De volgende overwegingen kunnen hierop van toepassing zijn:
Het is aan de deelnemer om te besluiten dat de risicowaarde kan worden verlaagd. De deelnemer kan een kanswaarde selecteren die lager is dan 1 op basis van (historische) analyseresultaten. Het volgende kan daarbij in gedachten worden gehouden:
Voor bepaalde ongewenste stoffen, kunnen de analyseresultaten voor een gebied als representatief worden gezien, terwijl, voor andere ongewenste stoffen, alleen analyseresultaten voor dezelfde productielocatie representatief zijn.
| ||||||||||||||||||||||
Ernst | Deze factor vertegenwoordigt de mate van schadelijkheid van een ongewenste stof. Voor de waarde voor ernst, kan informatie uit de Feed Support Products (FSP) worden gebruikt: Ernst is aanzienlijk factor 5 Ernst is gemiddeld factor 3 Ernst is gering factor 1 Dit leidt tot de volgende factoren:
De gevestigde waarden zijn allen hoog. Dit is logisch, aangezien het riskante ongewenste stoffen zijn. | ||||||||||||||||||||||
N.B.:
|
1.3. Monstername
Tenzij de monitoringprotocollen in dit document anders bepalen, moet het GMP+ gecertificeerde bedrijf moet monsters nemen volgens de voorwaarden zoals vastgelegd in document TS1.6 Monstername.
1.4. Analyseren
1.4.1. Analysemethode
De analyse moet worden uitgevoerd door een laboratorium dat hiervoor erkend is in het kader van de GMP+ FSA module. Zie TS1.2 Inkoop.
1.4.2. Analyseresultaten delen
De resultaten van de analyses die worden uitgevoerd in het kader van de toepassing van de monitoringprotocollen in dit document moeten worden geüpload in de GMP+ Monitoring database. De analyseresultaten moeten binnen een maand na de datum van afgifte van het analysecertificaat worden geüpload en anoniem met de GMP+ Community worden gedeeld in de GMP+ Monitoring database.
Nuttige tip
Let erop dat je de juiste waarde invoert (in mg/kg!). Een laboratorium kan de resultaten rapporteren in ppb's. Controleer dit. Zo ja, deel dit resultaat dan door 1000, voordat je het in de database invoert. Voorbeeld: 3 ppb = 0,003 mg/kg.
Nuttige tip
Het GMP+ gecertificeerde bedrijf dat gebruik maakt van analyseresultaten van andere bedrijven (bijvoorbeeld leveranciers) moet deze resultaten niet invoeren in de GMP+ Monitoring database.
1.4.3. Collectief monitoringplan
Het is mogelijk dat GMP+ gecertificeerde bedrijven hun monitoringplan gezamenlijk (in een collectief monitoringplan) uitvoeren. Voor deze optie moeten de volgende voorwaarden worden toegepast:
- Het collectieve monitoringplan moet voldoen aan de GMP+ voorwaarden.
- De reikwijdte van het monitoringplan moet worden vastgesteld ('welk diervoeder is inbegrepen') en welke bedrijven deelnemen.
- Het collectieve monitoringplan moet representatief zijn voor het diervoeder dat de producenten produceren, verhandelen, behandelen en/of verwerken. De representativiteit moet worden gemotiveerd.
- Alle deelnemende bedrijven moeten alle relevante bemonsterings- en controleresultaten krijgen.
2. Protocol voor monitoring van Aflatoxine B1 in maïs en bijproducten van maïs
2.1. Scope
Dit protocol geeft specifieke voorwaarden voor monstername en analyse van Aflatoxine B1 in:
- maïs, verwerkt of onverwerkt en
- bijproducten van maïs,
die in de GMP+ keten worden geleverd.
2.3. Toepassing
Dit protocol is van toepassing op het GMP+ gecertificeerde bedrijf dat de producten verhandelt of verwerkt zoals genoemd in § 2.1.
Het GMP+ gecertificeerde bedrijf mag gebruik maken van analyseresultaten van de leverancier, mits deze resultaten representatief zijn voor de geleverde partij.
2.4. Voorwaarden per classificatie van teeltlanden
Het GMP+ gecertificeerde bedrijf moet voldoen aan de voorwaarden die zijn verbonden aan de risicoclassificatie van de teeltlanden van de maïs. Voor het raadplegen van de risicoclassificatie van teeltlanden zie tabel 1 in << Classificatie van teeltlanden>>.
Het teeltland van de maïs moet altijd bekend zijn om het protocol correct toe te passen.
Als het land van teelt niet bekend is, moet het GMP+ gecertificeerde bedrijf de voorwaarden van de risicoclassificatie Hoog toepassen.
Voor maïs uit landen met een laag risico gelden de volgende voorwaarden:
- Elk GMP+ gecertificeerd bedrijf is verantwoordelijk voor de monitoring van het aflatoxinegehalte volgens de HACCP-principes zoals vastgelegd in de GMP+ standaard.
- Monstername moet worden uitgevoerd volgens de voorwaarden in document TS1.6 Monstername.
- Alle schakels in de keten, inclusief de eindgebruiker, moeten (op verzoek) periodiek worden geïnformeerd over de analyseresultaten.
Voor maïs uit landen met een gemiddeld en hoog risico gelden de voorwaarden in de volgende tabel.
| Hoog | Gemiddeld | |||
Wijze van levering | Alle transportmiddelen of opslaglocatie m.u.v. rechtstreekse levering door vrachtwagens | Rechtstreekse levering door vrachtwagens* | Alle transportmiddelen of opslaglocatie m.u.v. rechtstreekse levering door vrachtwagens | Rechtstreekse levering door vrachtwagens* | |
Verantwoordelijk voor toepassing van protocol | Eerste GMP+ gecertificeerde bedrijf in de leverketen | | GMP+ gecertificeerde bedrijf dat de vrachtwagens in ontvangst neemt. | ||
| Per partij moet een representatief monster worden genomen voor analyse. | ||||
Partijgrootte
|
|
|
|
| |
Monsternemer | Onafhankelijke toezichtorganisatie:
| In overeenstemming met de voorwaarden zoals beschreven in document TS1.6 Monstername. | Onafhankelijke toezichtorganisatie:
| In overeenstemming met de voorwaarden zoals beschreven in documentTS1.6 Monstername | |
Monstermethode |
In geval van rechtstreekse overslag tussen schepen: zie hieronder (Opmerkingen) | Volgens algemene GMP+ FSA voorwaarden TS1.6 Monstername. | |||
Plaats/moment van monstername |
| ||||
|
| ||||
Analysefrequentie | Elk eindmonster. | ||||
Monstervoorbereiding | Het GMP+ gecertificeerde bedrijf dat verantwoordelijk is voor de toepassing van dit protocol moet met het laboratorium afspraken maken over de voorbereiding volgens de volgende voorwaarden:
De resten van het eindmonster moeten worden bewaard voor heranalyse. | ||||
Geldigheid van het analysecertificaat | Het analysecertificaat moet aantonen dat de monstername niet langer dan 3 maanden voor de leveringsdatum is uitgevoerd.
In geval van opgeslagen partijen en heranalyse na 3 maanden is de hoogst gemeten Aflatoxine B1-waarde (van alle monsternamemomenten) leidend, omdat het niet voor de hand ligt dat het Aflatoxine B1-gehalte in de loop van de tijd zou kunnen afnemen. Alle analyseresultaten die van toepassing zijn op de partij (ook de verlopen resultaten) moeten de partij vergezellen. | ||||
|
| ||||
Informatie voor de klant en eindgebruiker** | Analysecertificaat / analyserapport Er moet een duidelijk verband zijn tussen de geleverde partij en het analysecertificaat / analyserapport Het teeltland | ||||
| De eindgebruiker moet vóór het lossen worden geïnformeerd over de analyseresultaten, tenzij verkoper en klant anders overeenkomen. In elk geval moeten de resultaten beschikbaar zijn voor gebruik als diervoeder of verwerking in diervoeder. | ||||
|
| Het is mogelijk om deze maïs te verwerken in elk ander diervoeder dan melkveevoeder, de resultaten hoeven niet per se beschikbaar te zijn voor de verwerking. Deze resultaten kunnen later worden ontvangen. Opmerking: Deze voorwaarde kan anders zijn voor andere geaccepteerde schema’s. | |||
|
| ||||
Rechtstreekse overslag tussen schepen | In geval van rechtstreekse overslag tussen schepen (van een zeeschip, kustvaarder, binnenvaartschip naar een binnenvaartschip) is de methode zoals beschreven in "GAFTA monsternameregels nr. 124" toegestaan onder de volgende voorwaarden:
| ||||
Specifieke toevoeging voor (voedselproducenten van) bijproducten van maïs
| In principe moet het geproduceerde bijproduct van maïs worden bemonsterd en getest. Als alternatief mag de binnenkomende maïs echter worden getest. De levensmiddelenproducent moet een monitoringsprotocol voor de inkomende maïs opstellen, op voorwaarde dat:
De volgende informatie moet beschikbaar zijn en op verzoek met de klant worden gedeeld:
Deze informatie moet aantonen dat het maïsbijproduct de grenswaarden in TS1.5 Specifieke voederveiligheidsnormen niet overschrijdt. Opmerking: De voedselproducent kan deelnemen aan een ander (geaccepteerd) voederveiligheidssysteem met andere voorwaarden over monitoring en het delen van informatie. In dat geval wordt aanbevolen om contractuele afspraken te maken over het verstrekken van informatie.
| ||||
* Rechtstreekse levering door vrachtwagens: dit betekent nog niet eerder geteste maïs die per vrachtwagen wordt geleverd, bijvoorbeeld door telers of niet-gecertificeerde collecteurs. ** Eindgebruiker: de eindgebruiker is het GMP+ gecertificeerde bedrijf dat mengvoeder levert aan de boer (= de laatste schakel in de GMP+ keten). |
3. Monitoringprotocol voor Salmonella in diervoeder
3.1. Algemene voorwaarden
3.1.1. Scope
Dit protocol bevat minimale monitoringsvoorwaarden voor Salmonella in diervoeder.
Uitgesloten van deze scope zijn diervoederproducten waarin Salmonella niet kan overleven als gevolg van de intrinsieke eigenschappen van de diervoederproducten: de pH-waarde, temperatuur en/of lage wateractiviteit (Aw-waarde). De uitsluiting moet gebaseerd zijn op een gedocumenteerde validatie.
Nuttige tip
Meer informatie over Salmonella en de omstandigheden waaronder Salmonella niet kan overleven is te vinden in de GMP+ factsheet Salmonella. Deze factsheet is te vinden in de GMP+ International Portal.
3.1.2. Toepassing
Dit protocol is van toepassing op het GMP+ gecertificeerde bedrijf dat:
- diervoeder produceert, of
- de productie van diervoeder uitbesteedt aan een ander bedrijf. Zie TS1.2 Inkoopvoor de voorwaarden voor inkoop van productie of verwerking op contractbasis.
Indien verantwoordelijkheden met betrekking tot de scope van dit monitoringprotocol aan een ander bedrijf worden overgedragen, moet dit als gedocumenteerde informatie worden bijgehouden.
3.2. Monitoringsfrequentie
Het GMP+ gecertificeerde bedrijf moet ervoor zorgen dat het diervoeder de salmonellagrenswaarden, zoals vastgelegd in TS1.5 Specifieke voederveiligheidsnormen, niet overschrijdt.
De permanente doeltreffendheid van de beheersmaatregelen moet worden gemonitord volgens de hieronder vermelde minimale monitoringsfrequenties. De monitoring gebeurt door analyse van representatieve monsters van de eindproducten die zo dicht mogelijk bij het einde van de productielijn worden genomen.
Nuttige tip
Vergeet niet dat je bij positieve Salmonella-uitslagen kunt besluiten de monitoringsfrequentie te verhogen.
3.2.1. Mengvoeder voor pluimvee
Het GMP+ gecertificeerde bedrijf dat mengvoeder voor pluimvee produceert, moet het mengvoeder bemonsteren en analyseren volgens de monitoringsfrequentie zoals vermeld in de volgende tabel:
Type mengvoeder per doeldier | Minimumaantal te analyseren monsters | Minimumaantal monsters wanneer een gevalideerde beheersmaatregel is toegepast* |
Als grootouders of overgrootouders gehouden fokdieren | 1 per 48 ton | 1 per 144 ton |
Kippen of kalkoenen die worden gehouden voor het fokken van andere dieren dan grootouders en overgrootouders | 1 per 120 ton | 1 per 360 ton |
Kippen of kalkoenen die voor het fokken worden gehouden | 1 per 240 ton | 1 per 720 ton |
Vleeskuikens, legkippen en voor legkippen gehouden dieren | 1 per 480 ton | 1 per 1440 ton |
Vleeskalkoenen | 1 per 720 ton | 1 per 2160 ton |
*De validatie moet als gedocumenteerde informatie worden bewaard. |
Nuttige tip
Houd er rekening mee dat het mogelijk is dat de monitoringsfrequentie niet kan worden verlaagd als gevolg van nationale wetgeving inzake diervoeder.
Nuttige tip
Een gevalideerde beheersmaatregel is een beheersmaatregel die doeltreffend is gebleken bij de bestrijding van Salmonella in diervoeder. Hittebehandeling en aanzuring zijn bekende en vaak gebruikte beheersmaatregelen.
3.2.2. Mengvoeder (met uitzondering van pluimveevoeder)
Het GMP+ gecertificeerde bedrijf dat ander mengvoeder produceert dan dat bestemd voor pluimvee, moet het mengvoeder ten minste eenmaal per 10.000 ton bemonsteren en analyseren.
3.2.3. Voedermiddelen
Het GMP+ gecertificeerde bedrijf dat voedermiddelen produceert, moet elk voedermiddel bemonsteren en analyseren volgens de monitoringsfrequentie zoals gespecificeerd in de volgende tabel:
Jaarlijkse productie van voedermiddelen | Minimumaantal te analyseren monsters | Minimumaantal monsters wanneer een gevalideerde beheersmaatregel is toegepast* |
Minder dan of gelijk aan 50.000 ton | 8 per jaar | 2 per jaar |
Meer dan 50.000 ton | 20 per jaar | 5 per jaar |
*De validatie moet als gedocumenteerde informatie worden bewaard. |
Nuttige tip
Zie Gebruikerstips 1 en 2 in § 3.2.1.
3.2.4. Toevoegingsmiddelen en voormengsels
Het GMP+ gecertificeerde bedrijf dat toevoegingsmiddelen of voormengsels produceert, moet de toevoegingsmiddelen en voormengsels bemonsteren en analyseren op basis van HACCP.
3.3. Analyseren
Salmonella-positieve resultaten moeten serologisch geclassificeerd worden. Zie R1.0 Feed Safety Management Systems Requirements voor de voorwaarden voor de behandeling van niet-conforme producten.
4. Protocol voor monitoring van dierlijke eiwitten
4.1. Algemene voorwaarden
4.1.1. Scope
Dit protocol bevat minimumvoorwaarden voor de monitoring van weefseleiwitten van zoogdieren in mengvoeder, met inbegrip van vochtrijke mengsels, voor herkauwers.
4.1.2. Toepassing
Dit protocol is van toepassing op het GMP+ gecertificeerde bedrijf dat mengvoeders inclusief natte mengvoeders voor herkauwers produceert.
4.2. Frequentie van monitoring
De monitoring vindt plaats door analyse van de genomen monsters van eindproducten op de aanwezigheid van weefseleiwitten van zoogdieren volgens onderstaande minimumfrequentie:
Productie in tonnen per jaar | Minimumaantal te analyseren monsters |
Minder dan 10.000 | 1 per kwartaal |
Tussen 10.000 en 40.000 | 2 per kwartaal |
Meer dan 40.000 | 3 per kwartaal |
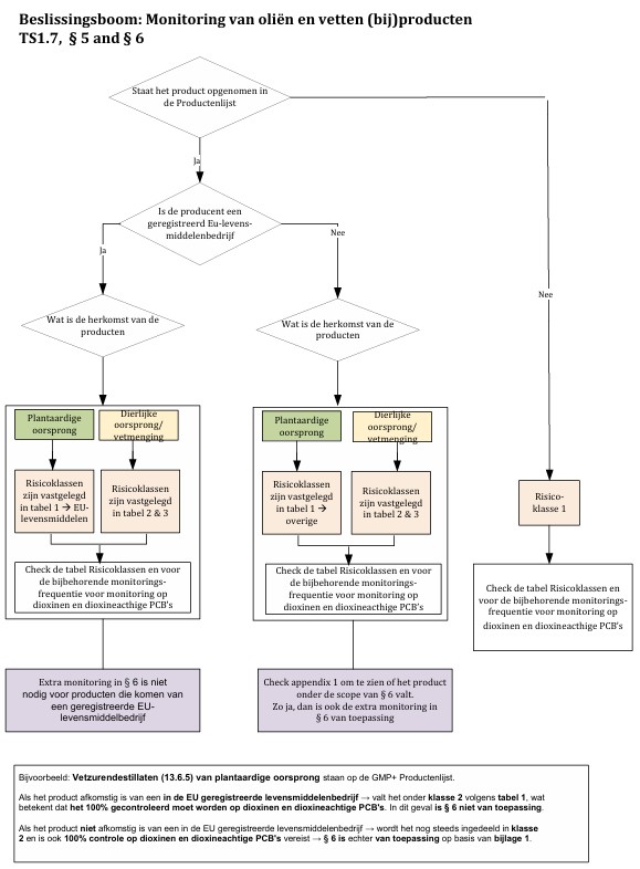
5. Protocol voor monitoring van Oliën en Vetten met betrekking tot dioxine en dioxineachtige PCB's
5.1. Algemene voorwaarden
5.1.1. Scope
Dit protocol biedt specifieke voorwaarden voor het monitoren van de gehalten aan dioxines en dioxineachtige PCB’s in olie- en vetproducten, die:
- afkomstig zijn van de verwerking van oliehoudende zaden, van olieraffinage, van de productie van dierlijke vetten en/of vet menging, en;
- die gebruikt worden in diervoeder en
- die worden geproduceerd, verhandeld, opgeslagen, vervoerd of gebruikt door GMP+ gecertificeerde bedrijven.
5.1.3. Toepassing
Deze monitoring is van toepassing op GMP+ gecertificeerde bedrijven die de onder § 5.1.1 genoemde producten produceren of verhandelen.
GMP+ gecertificeerde bedrijven zijn vrijgesteld van monitoring, indien zij beschikken over een analyseresultaat dat betrekking heeft op de aangekochte partij (unieke referentie van de partij moet zijn opgenomen in het analyserapport).
5.2. Frequentie van monitoring
Het is van belang te benadrukken dat de monitoring frequenties die in de onderstaande tabellen zijn aangegeven, niet bedoeld zijn ter vervanging van het HACCP-systeem van de individuele exploitant van een diervoederbedrijf, en dat zij een exploitant van een diervoederbedrijf niet vrijstellen van de toepassing van de HACCP-principes, waaronder de opstelling van een adequaat monitoringplan. Dit monitoringplan moet ten minste de minimale monitoring frequentie bevatten, die in de onderstaande tabellen als volgt is aangegeven:
Klasse | 1 | 2 | 3 | 4 |
Product | Niet toegestaan voor diervoeder. Vermeld in de tabellen met het oog op transparantie en volledigheid. | Product voor gebruik in diervoeder | Product voor gebruik in diervoeder | Product voor gebruik in diervoeder |
Monitoring frequentie | Niet van toepassing. | 100% monitoring met een Positieve Vrijgave Een analyse per partij (max.1000 ton) | Een representatieve analyse per 2000 ton of 5000 ton 6, (met een minimum van één representatieve analyse per jaar) | Gebaseerd op de interne gevarenanalyse van het bedrijf |
Reden | Producten zijn verboden voor diervoeder | De aanwezigheid van dioxinen en dioxineachtige PCB's is mogelijk | De aanwezigheid van dioxinen en dioxineachtige PCB's is onwaarschijnlijk | De aanwezigheid van dioxinen en dioxineachtige PCB's is hoogst onwaarschijnlijk |
Voor de etikettering van voedermiddelen die onder deze monitoring vallen dient – waar mogelijk – gebruik te worden gemaakt van de namen die zijn opgenomen in Verordening (EU) nr. 68/2013 (Europese Voedermiddelencatalogus).
Een dergelijke naam zorgt ervoor dat het product met zekerheid kan worden geïdentificeerd en dat de monitoring waaraan dit voedermiddel is onderworpen (klasse 1, 2, 3 of 4) met zekerheid kan worden vastgesteld.
Indien de gebruikte naam niet is opgenomen in Verordening (EU) nr. 68/2013, kan slechts monitoring volgens product klasse 1 (verboden producten) of productklasse 2 worden toegepast.
Klasse 3 of klasse 4 monitoring kan alleen worden toegepast voor producten waarvan de naam is opgenomen in de Europese Voedermiddelencatalogus en waarvoor een product klasse 3 of 4 is geïdentificeerd in bovenstaande tabellen.
Nuttige tip
Zie Appendix 1 voor een lijst van relevante producten met naam, beschrijving en EU-catalogusnummer.
De monitoring moet worden uitgevoerd overeenkomstig de in onderstaande tabel aangegeven klasse:
Hoe te lezen | |
EU Levensmiddelen | Een producent die is geregistreerd (overeenkomstig artikel 6 van Verordening (EG) nr. 852/2004 als een levensmiddelenbedrijf in de EU. |
Overige | Een producent die niet is geregistreerd overeenkomstig artikel 6 van Verordening (EG) nr. 852/2004 als een levensmiddelenbedrijf in de EU |
Tabel 1: Producten van plantaardige oorsprong | EU Levensmiddelen | Overige |
Zie TS1.4 Verboden producten en brandstoffen voor olie/vetproducten die niet in diervoeder zijn toegestaan | 1 | 1 |
Destillaten van vetzuren (13.6.5) | 2 | 2 |
Deodestillaten, behandeld | 2 | 2 |
Zure oliën afkomstig van chemische raffinage (13.6.1) | 4 | 2 |
Vetzuren veresterd met glycerol (13.6.2) | 4 | Zie Appendix 1 |
Mono- tri- en diglyceriden van vetzuren (13.6.3/13.6.9) | ||
Zouten van vetzuren (13.6.4) | ||
Ruwe vetzuren, verkregen door splitsing -uitgezonderd fermentatie van organisch materiaal en enzymatische interesterificatie van (13.6.6) | ||
Zuivere, gedestilleerde vetzuren, verkregen door splitsing -uitgezonderd fermentatie van organisch materiaal en enzymatische interesterificatie van olie (13.6.7) | ||
Suikeresters van vetzuren (13.6.10) | ||
Sucroglyceriden van vetzuren (13.6.11) | ||
Glycerine (13.8.1/13.8.2), lecithine (2.21.1) en gommen | 4 | 4 |
Gebruikte filterhulpmiddelen/gebruikte bleekaarde | ||
Zepen [Soapstocks] (13.6.8) | ||
Plantaardige olie/vet, ruw en geraffineerd, met uitzondering van ruwe kokosolie (2.20.1) | ||
Maïskiemolie, ruw (1.2.13) | ||
Ruwe kokosolie indien geleverd als voedermiddel (2.20.1) | 2 | 2 |
Oliën/vetten teruggewonnen van exploitanten van levensmiddelenbedrijven (2.20.2) | 2 | 2 |
Overige olie- en vetproducten afkomstig uit een biodieselproductieproces van niet geraffineerde grondstoffen | 2 | 2 |
Geïmporteerde tocoferolen gewonnen uit plantaardige olie en daaruit vervaardigd tocoferylacetaat | 2 | 2 |
Tabel 2: Producten van dierlijke oorsprong | |
Zie TS1.4 Verboden producten en brandstoffenvoor olie/vetproducten die niet in diervoeder zijn toegestaan | 1 |
Dierlijk vet van landdieren | |
Verwerkers van dierlijke vetten, spijsvetten en -oliën, (Verordening (EG) 853/2004) (9.2.1) | 3 |
Cat. 3 exploitanten, vetten en oliën, (Verordening (EG) 1069/2009) (9.2.1) | 3 |
Zure oliën (13.6.1) & soapstocks | 3 |
Deodistillaten, bewerkt | 2 |
Vetzuurhoudende distillaten (13.6.5) | 2 |
Vet van gelatine productie | 2 |
Product van visolieverwerking | |
Ruwe visolie (10.4.6) | 2 |
Visolie, afkomstig van visserijtakken zonder monitoringsgeschiedenis, van niet-gespecificeerde oorsprong of uit de Oostzee (10.4.6) | 2 |
Visolie, afkomstig van visbijproducten van niet in de EU erkende inrichtingen die vis voor menselijke consumptie produceren (10.4.6) | 2 |
Visolie, vervaardigd uit blauwe wijting of menhaden (10.4.6) | 2 |
Van visolie afgeleide producten die niet zijn geraffineerd en niet in deze tabel zijn opgenomen (met inbegrip van bijproducten van de raffinage van visolie) | 2 |
Soapstocks (13.6.8) en zure oliën (13.6.1) uit visolie | 2 |
Geraffineerde visolie (en alle andere hierboven niet gespecificeerde visoliën) (10.4.6) | 3 |
Tabel 3: Producten van vetmenging | |
Zie TS1.4 Verboden producten en brandstoffenvoor olie/vetproducten die niet in diervoeder zijn toegestaan | 1 |
Inkomende producten | Zie tabellen 1 en 2 |
of | |
Uitgaande mengsels van vetten/oliën | 2 |
N.B.: In plaats van de inkomende partijen te monitoren volgens deze classificaties, kan een vetmenger ervoor kiezen om 100% van de uitgaande partijen te controleren (= klasse 2). Deze keuze moet aan de auditor worden gemeld. In de EU gevestigde diervoederbedrijven moeten deze keuze ook aangeven bij de bevoegde autoriteit.
5.3. Positieve vrijgave
Om te voldoen aan de voorwaarden voor Positieve vrijgave, kunnen de GMP+ gecertificeerde bedrijven (producenten en, indien van toepassing, handelaren, zie § 5.1.2) binnen de leveranciersketen verschillende systemen gebruiken. In deze sectie wordt een aantal systemen toegelicht. Deze systemen mogen worden gebruikt door GMP+ gecertificeerde bedrijven die actief zijn binnen de leveranciersketen. Echter, als de bevoegde autoriteit, of een klant, extra voorwaarden heeft, dan moet hier ook aan worden voldaan
De analyseresultaten van dioxinen en dioxineachtige PCB's moeten beschikbaar zijn, voordat zij in voedermiddelen zoals mengvoeder en voormengsels worden gebruikt.
N.B.: met de term ‘verzonden’ wordt bedoeld dat het product is vervoerd van de faciliteit van de producent naar (bijvoorbeeld) een opslagtank bij de faciliteit van de klant. De producent is nog steeds eigenaar van het product en blijft daarom verantwoordelijk voor het product. Met ‘geleverd’ wordt bedoeld dat het product niet alleen vervoerd is naar de klant, maar dat het eigendom van het product is overgedragen aan de klant.
No. | Optie | Opmerkingen |
1 | De producent neemt een representatief monster van het product uit zijn opslagtank. Hij stuurt het monster vervolgens naar een laboratorium voor de analyse van dioxines en dioxineachtige PCB’s. Het product wordt verzonden en geleverd aan de klant, nadat de analyseresultaten bekend zijn en conform zijn aan de specificaties. | Voor meer details m.b.t. monstername en analyse zie § 1.3 en § 1.4. De klant moet geïnformeerd zijn over de resultaten door middel van een analyserapport. |
2 | De producent neemt een representatief monster van het product uit zijn opslagtank. Hij stuurt het monster vervolgens naar een laboratorium voor de analyse van dioxines en dioxineachtige PCB’s. In de tussentijd wordt het product verzonden naar de klant. De daadwerkelijke levering van het product (eigendomsoverdracht) vindt plaats nadat de analyseresultaten bekend zijn en conform zijn aan de specificaties. | Voor meer details m.b.t. monstername en analyse zie § 1.3 en § 1.4. Om deze optie te gebruiken, moet er een overeenkomst zijn tussen de producent en de klant. De klant moet geïnformeerd zijn over de analyseresultaten door middel van een analyserapport. |
3 | De producent verzendt het product (van één productielocatie) naar een opslagtank (op een andere locatie). Dit kan een tank zijn die zich bij zijn eigen locaties bevindt, of een tank van derden. Monstername vindt plaats in het opslagtank. De tank wordt uitsluitend gevuld met één partij. De tank hoeft niet in één keer gevuld te worden, dus laden via vrachtwagen of schip is mogelijk, maar de som van de individuele ladingen in de tank moet overeenkomen met de voortdurende productie van één productielocatie. Het product wordt slechts geleverd vanuit deze tank aan de klant, wanneer de resultaten van de dioxine analyse bekend zijn | Eén soort vet/olieproduct. Eén producent/één productielocatie. Hoewel het product wordt verzonden vanaf de productielocatie, blijft de producent verantwoordelijk voor de verplichte monitoring. Hij moet de juiste correctie maatregelen nemen wanneer de analyseresultaten de productnormen overschrijden. De tank hoeft zich niet noodzakelijkerwijs in hetzelfde land als de productielocatie te bevinden. De producent moet volledige controle te hebben over de operationele opslagactiviteiten of moet een overeenkomst hebben met het opslagbedrijf bij gebruik van een tank van derden. Registratie van productie, transport en opslag moet duidelijk zijn en een volledige balans tonen. Voor meer details over monstername en analyse, zie § 1.3 en § 1.4. De klant moet geïnformeerd zijn over de analyseresultaten door middel van een analyserapport. |
4a | De producent moet een representatief monster nemen voor de analyse van dioxines en dioxineachtige PCB’s voordat de producten de productielocatie verlaten. De producten worden vervolgens verzonden naar een opslagtank (dat zich ofwel kan bevinden bij z’n eigen locaties ofwel bij derden). Wanneer alle monsters, die de inhoud van de tank vertegenwoordigen, binnen de vereiste normen vallen met betrekking tot dioxines en dioxineachtige PCB’s, dan mag het product worden geleverd vanuit de opslagtank van derden naar de klanten. Ter verificatie moet de producent ieder kwartaal een monster van het mengsel uit de opslagtank nemen en laten analyseren op dioxines en dioxineachtige PCB’s. Indien de inhoud van de tank niet uit partijen bestaat die uit één productielocatie afkomstig zijn (optie 3) dan heeft de juridische entiteit die de tank exploiteert een erkenning nodig als inrichting voor vetmenging. | Deze optie is alleen geldig wanneer het bij de klant geleverde product een voedermiddel is. Wanneer het product een mengvoeder is, dan is deze optie 4a niet van toepassing. Er kan meer dan één productielocatie betrokken zijn, ook van andere producenten. Hoewel het product wordt verzonden vanaf de productielocatie, blijft de producent verantwoordelijk voor de verplichte monitoring. Hij moet de juiste correctie maatregelen nemen wanneer de analyseresultaten de productnormen overschrijden. De tank hoeft zich niet noodzakelijkerwijs in hetzelfde land als de productielocatie te bevinden. De producent moet volledige controle te hebben over de operationele opslagactiviteiten of moet een overeenkomst hebben met het opslagbedrijf bij gebruik van een tank van derden. Registratie van productie, transport en opslag moet duidelijk zijn en een volledige balans tonen. Het bestand met daarin de analysecertificaten moet compleet en duidelijk zijn. De klant moet geïnformeerd zijn over de analyseresultaten door middel van alle onderliggende analyseresultaten en de samenstelling (inclusief de verhouding van de verschillende componenten), tenzij de producent en de klant overeenkomen dat de klant wordt geïnformeerd door middel van een conformiteitsverklaring. De inhoud van de conformiteitsverklaring moet duidelijk, eenduidig en verifieerbaar zijn. Er moet een duidelijke koppeling zijn tussen de conformiteitsverklaring, de geleverde partij en de analysecertificaten. De producent is verantwoordelijk voor de extra kwartaal monitoring. |
4b | Vetmenging: verschillende producenten (dit kunnen verschillen- de productielocaties en / of verschillende juridische entiteiten zijn), leveren het product aan de opslagtank van een derde. Monstername vindt plaats bij de faciliteiten van de vetmenger, na de productie van het vetmengsel. Iedere individuele producent zal alle producten die aan de op- slagtank van derden verzonden zijn monitoren via kwartaalmonstername (als aanvulling op de verplichte monitoring). De individuele producenten zijn verplicht om de monitoring resultaten te verstrekken aan de vetmenger. | Deze optie is verplicht indien het vetproduct een mengvoeder betreft. Het product kan één soort vet/olie zijn of een mengsel van verschillende vet/olieproducten. Het product is eigendom van de vetmenger. De tank hoeft zich niet noodzakelijkerwijs in hetzelfde land als de productielocatie te bevinden. De producent dient volledige controle te hebben over de operationele opslagactiviteiten of moet een overeenkomst hebben met het opslagbedrijf bij gebruik van een tank van een derde. De vetmenger is verantwoordelijk voor de extra kwartaal monitoring. Registratie van productie, transport en opslag moet duidelijk zijn en een volledige balans tonen. Het bestand met daarin de analysecertificaten moet compleet en duidelijk zijn. De klant moet geïnformeerd zijn over de analyseresultaten door middel van een analyserapport. |


6. Protocol voor monitoring van bijproducten van de olie- en vettenindustrie
6.1. Algemene voorwaarden
6.1.1. Scope
Elk product dat direct of indirect is afgeleid van ruwe of teruggewonnen oliën en vetten door oleochemische of biodieselverwerking of -distillatie, chemische of fysische raffinage, met uitzondering van:
- geraffineerde oliën,
- van geraffineerde oliën afgeleide producten
- toevoegingsmiddelen;
voor gebruik in diervoeders, van welke oorsprong dan ook.
De volgende producten vallen buiten de scope:
- producten, geproduceerd door een in de EU geregistreerde exploitant van levensmiddelen
- ruwe of zuivere gedistilleerde vetzuren (13.6.6/13.6.7), afkomstig van splitsing van plantaardige olie (2.20.1)
- van vetzuren afgeleide producten, vallende onder b
N.B.: Zie Appendix 1 voor nadere gegevens over producten die onder dit protocol vallen.
Nuttige tip
‘Voor gebruik in diervoeder’: het maakt niet uit onder welke specificatie/status het product wordt gekocht. Indien de bestemming diervoeder is, zijn de relevante voorwaarden in dit document TS1.7 Monitoring van toepassing.
6.1.2. Toepassing
Dit protocol moet worden toegepast door GMP+ gecertificeerde bedrijven die:
- bijproducten (zoals vermeld in § 6.1.1) uit de olie- en vetindustrie produceren.
- bijproducten (zoals vermeld in § 6.1.1) uit de olie- en vetindustrie verhandelen / importeren.
Dit protocol is niet van toepassing op GMP+ gecertificeerde bedrijven die mengvoeders produceren die aan een veehouder moeten worden geleverd.
6.2. Definities
Term | Explanation |
MONG | Matter Organic Non-Glycerol MONG is een residu van glycerol, dat wil zeggen de plantaardige vetachtige resten (bijvoorbeeld triglyceriden en vetzuren) van de raffinage van plantaardige glycerine. MONG bevat ook glycerine, zouten en water. Dus eigenlijk alles dat geen glycerol / glycerine is. Dit is meestal een klein percentage dat zich nog in de ruwe glycerine bevindt (gedefinieerd als 100 minus de som van de percentages glycerol, as en water). Met verdere verwerking van de glycerine wordt MONG verwijderd en is dus een bijproduct van de glycerine-raffinage. Zie ook F0.2 Definitielijst |
6.4. Frequentie van monitoring
Partij per partij, 100% positieve vrijgave. Partijen/lots moeten worden gemonitord voordat ze in het diervoeder worden gebruikt. De producent van het bijproduct is verantwoordelijk, tenzij is overeengekomen (in een contract of een ander officieel document) om deze verantwoordelijkheid voor de monitoring over te dragen aan zijn afnemer. Hij moet er ook mee instemmen dat de resultaten worden gedeeld. Elke geleverde partij, ook aan afnemers, moet vergezeld gaan van representatieve monitoringsresultaten.
6.5. Monstername
Bij vervoer per zee- of binnenvaartschip
- Transport moet worden uitgevoerd krachtens een bekend, in de internationale handel erkend contract (FOSFA, NOFOTA, GROFOR) ter borging van:
- Onafhankelijk toezicht
- Bemonstering per partij (lot)
- Veilige voorgaande ladingen en technische apparatuur
- Bij vervoer per voertuig (tank/container):
- bemonstering van elke vrachtwagen
6.7. Analyseren
De onderstaande parameters moeten worden geanalyseerd.
- Vetzuurprofiel
- Vocht en onzuiverheden
- Vrij vetzuur
- Dioxinen, dioxine-achtige PCB’s, non-Dioxin- achtige PCB’s
- Pesticides
- Zware metalen (Arseen, Cadmium, Kwik, Lood en Nikkel)
- Koolwaterstoffen uit minerale olie (C10-C40)
- PAK’s
6.7.2. Informatie voor de klant
De informatie die als gevolg van de toepassing van deze appendix wordt gegenereerd, moet ondubbelzinnig zijn en moet elke partij/zending vergezellen om aan te tonen dat aan de voorwaarden is voldaan.
Appendix 1
Productnaam en nummer volgens Vo. (EU) No 68/2013
Hoe te lezen |
Zowel in hoofdstuk 5 als in hoofdstuk 6 wordt naar deze appendix verwezen. Het is goed om het volgende in gedachten te houden: Hoofdstuk 5: Hoofdstuk 5 geeft de minimumfrequentie voor de analyse van dioxine en dioxineachtige PCB's. Voor de meeste olie- en vetproducten wordt de minimumfrequentie vermeld in de tabellen van hoofdstuk 5. In deze appendix 1 wordt de classificering voor monitoring alleen gegeven voor producten die niet in de tabellen van protocol 5 zijn ingedeeld, voor bedrijven die geen EU-voedselregistratie hebben ("overig"). Hoofdstuk 6: Hoofdstuk 6 schrijft (in aanvulling op hoofdstuk 5) voor enkele olie- en vetproducten (van bepaalde herkomst en uit bepaalde grondstoffen) de minimale analyse frequentie voor een aantal parameters voor. Olie- en vetproducten die binnen de scope vallen, worden aangegeven met "ja" in de kolom "Binnen de scope van § 6. |
Nummer | Naam | Omschrijving | § 5 Klasse voor “overig” | Binnen de scope van § 6 | Opmerkingen/voorbeelden van producten die onder dit nummer vallen |
1.2.13 | Ruwe maïskiemolie | Uit maïskiemen verkregen product | | Nee | |
1.6.13 | Rijstzemelenolie | Olie gewonnen uit gestabiliseerde rijstzemelen | | Nee | |
2.20.1 | Plantaardige olein en vetten (2) | Plantaardige oliën en vetten (met uitzondering van ricinusolie), die ontgomd, geraffineerd en/of gehydrogeneerd mogen zijn. | | Nee | Palmoliestearinefractie; Koolzaadstearinefractie; Zonnebloemstearinefractie |
2.20.2 | Gebruikte plantaardige oliën uit levensmiddelenfabrieken | Plantaardige oliën die door exploitanten van levensmiddelenbedrijven overeenkomstig Verordening (EG) nr. 852/2004 zijn gebruikt om te koken en die niet in contact zijn geweest met vlees, dierlijke vetten, vis of waterdieren. | | Nee | |
2.21.1 | Ruwe lecithinen | Product verkregen tijdens het ontgommen van ruwe olie uit oliezaden en oliehoudende vruchten met water. Tijdens het ontgommen van de ruwe olie kunnen citroenzuur, fosforzuur, natriumhydroxide of enzymen worden toegevoegd. | | Nee | |
2.22.3 | Hennepolie | Olie verkregen door het persen van hennepplanten en -zaden | | No | |
7.1.4 | Algenolie (1) | Olie verkregen door extractie uit algen. Kan tot 0,1 % antischuimmiddelen bevatten. | | No | |
9.2.1 | Dierlijk vet | Product bestaande uit vet van landdieren, met inbegrip van ongewervelde dieren, met uitzondering van voor de mens pathogene soorten, en dieren in al hun levensstadia. Indien geëxtraheerd met oplosmiddelen, kan het tot 0,1 % hexaan bevatten. | | No | |
10.4.6 | Visolie | Olie verkregen uit vis of delen van vis, gevolgd door centrifugering om water te verwijderen (kan soortspecifieke bijzonderheden bevatten, bv. levertraan). | | No | |
10.4.7 | Visolie, gehydrogeneerd | Olie verkregen door hydrogenering van visolie. | | No | |
13.6.1 | Zure oliën uit chemische raffinage (3) | Product verkregen bij de ontzuring van oliën en vetten van plantaardige of dierlijke oorsprong door middel van alkali, gevolgd door aanzuring met daaropvolgende afscheiding van de waterige fase, dat vrije vetzuren, oliën of vetten en natuurlijke bestanddelen van zaden, vruchtweefsels zoals mono- en diglyceriden, ruwe lecithine en vezels bevat. | 2 | Yes | |
13.6.2 | Met glycerol veresterde vetzuren (4) afgeleid van 13.6.6 of 13.6.7 afkomstig van splitsing van plantaardige olie (2.20.1) 14 | Glyceriden verkregen door verestering van vetzuren met glycerol. Kan tot 50 ppm nikkel uit hydrogenering bevatten. | 4 | No | |
Met glycerol veresterde vetzuren (4), afgeleid van 13.6.6 of 13.6.7, geproduceerd uit andere grondstoffen 14 | 2 | Yes | |||
13.6.3 | Mono-, di- en tri-glyceriden van vetzuren (4), afgeleid van 13.6.6 of 13.6.7 afkomstig van splitsing van plantaardige olie (2.20.1)14 | Product bestaande uit mengsels van mono-, di- en tri-esters van glycerol met vetzuren. Het kan kleine hoeveelheden vrije vetzuren en glycerol bevatten. Kan tot 50 ppm nikkel uit hydrogenering bevatten. | 4 | Nee | |
Mono-, di- en tri-glyceriden van vetzuren (4), afgeleid van 13.6.6 of 13.6.7, geproduceerd uit andere grondstoffen 14 | 2 | Ja | |||
13.6.4 | Zouten van vetzuren (4), afgeleid van 13.6.6 of 13.6.7, afkomstig van splitsing van plantaardige olie (2.20.1) 14 | Product verkregen door de reactie van vetzuren met minstens vier koolstofatomen met calcium-, magnesium-, natrium- of kaliumhydroxiden, -oxiden of -zouten. Kan door hydrogenering tot 50 ppm nikkel bevatten. | 4 | Nee | De analyse moet worden verricht op de vetcomponent (bijv. PFAD) of op het eindproduct |
Zouten van vetzuren (4), afgeleid van 13.6.5, of zouten van vetzuren (4), afgeleid van 13.6.6 of 13.6.7, geproduceerd uit andere grondstoffen 14 | 2 | Ja | |||
13.6.5 | Vetzuurdistillaten afkomstig van fysische raffinage (3) | Tijdens de ontzuring van oliën en vetten van plantaardige of dierlijke oorsprong door distillatie verkregen product dat vrije vetzuren, oliën of vetten en natuurlijke bestanddelen van zaden, vruchtenweefsels zoals mono- en diglyceriden, sterolen en tocoferolen bevat. | 2 | Ja | |
13.6.6 | Ruwe vetzuren uit splitsing (3) vervaardigd uit plantaardige olie (2.20.1)15 | Door het splitsen van olie/vet verkregen product. Bestaat per definitie uit ruwe vetzuren C6-C24, alifatisch, onvertakt, monocarbonisch, verzadigd en onverzadigd. Kan tot 50 ppm nikkel bevatten afkomstig van hydrogenering. | 4 | Nee | Uitgezonderd ruwe vetzuren verkregen door fermentatie van organisch materiaal en enzymatische interesterificatie van olie. |
Crude fatty acids from splitting(3) produced from other feedstock15 | 2 | Ja | | ||
13.6.7 | Zuiver gedistilleerde vetzuren uit splitsing (3), vervaardigd uit plantaardige olie (2.20.1)15 | Product verkregen door destillatie van ruwe vetzuren uit olie- en vetsplitsingen, eventueel gecombineerd met hydrogenering. Bestaat per definitie uit zuiver gedestilleerde vetzuren C6-C24, fatisch, onvertakt, monocarbonisch, verzadigd en onverzadigd. Kan tot 50 ppm nikkel bevatten afkomstig van hydrogenering. | 4 | Nee | Uitgezonderd gedestilleerde vetzuren verkregen door fermentatie van organisch materiaal en enzymatische interesterificatie van olie |
Zuiver gedistilleerde vetzuren uit splitsing (3), geproduceerd uit andere grondstoffen 15 | 2 | Ja | Ricine-oleïnezuur (syn. ricinusoliezuur), CAS-nr. 141-22-0, EC-nr. 205-470-2 Icosa-5,8,11,14-tetraeenzuur (syn. arachidonzuur), CAS-nr. 506-32-1, EC-nr. 208-033-4; hexaanzuur (syn. capronzuur ) van plantaardige oorsprong, CAS-nr. 142-62-1, EC-nr. 205-550-7 Octaanzuur (syn. Caprylzuur) van plantaardige oorsprong, CAS-nr.124-07-2, EG-nr. 204-677-5; oliezuur (syn. cis-9-octadeceenzuur) van plantaardige oorsprong, CAS-nr. 112-80-1, EG-nr. 204-007-1; linolzuur (syn. 9,12-octadecadieenzuur), CAS-nr. 60-33-3, EG-nr. 200-470-9; Linolzuur (syn. (9Z,12Z,15Z)-9,12,15-octadecatrieenzuur), CAS-nr. 463-40-1, EC-nr. 207-334-8; Stearinezuur (syn. octadecaanzuur) van plantaardige oorsprong, CAS-nr. 57-11-4, EC-nr. 200-313-4 | ||
13.6.8 | Zepen [Soap stocks] (3) | Product verkregen bij het ontzuren van plantaardige oliën en vetten met behulp van een waterige calcium-, magnesium-, natrium- of kaliumhydroxideoplossing, dat zouten van vetzuren, oliën of vetten en natuurlijke bestanddelen van zaden, vruchten of dierlijke weefsels zoals mono- en diglyceriden, ruwe lecithine en vezels bevat. | | Nee | |
13.6.9 | Met organische zuren veresterde mono- en diglyceriden van vetzuren (4) (5), afgeleid van 13.6.6 of 13.6.7, vervaardigd door splitsing van plantaardige olie 14 | Mono- en diglyceriden van vetzuren met ten minste vier koolstofatomen, veresterd met organische zuren. | 4 | Nee | |
Met organische zuren veresterde mono- en diglyceriden van vetzuren (4) (5), afgeleid van 13.6.6 of 13.6.7, geproduceerd uit andere grondstoffen 14 | 2 | Ja | |||
13.6.10 | Sucrose-esters van vetzuren (4), afgeleid van 13.6.6 of 13.6.7, vervaardigd door splitsing van plantaardige olie (2.20.1) 14 | Esters van saccharose en vetzuren. | 4 | Nee | |
Sucrose-esters van vetzuren (4), afgeleid van 13.6.6 of 13.6.7, geproduceerd uit andere grondstoffen 14 | 2 | Ja | |||
13.6.11 | Sucroglyceriden van vetzuren (4), afgeleid van 13.6.6 of 13.6.7, vervaardigd door splitsing van plantaardige olie (2.20.1)14 | Mengsel van esters van sacharose en mono- en di-glyceriden van vetzuren. | 4 | Nee | |
Sucroglyceriden van vetzuren (4), afgeleid van 13.6.6 of 13.6.7, geproduceerd uit andere grondstoffen 14 | 2 | Ja | |||
13.8.1 | Glycerine, ruw [Glycerol, ruw] | Bijproduct verkregen uit: - het oleochemische proces van het splitsen van olie/vet om vetzuren en zoet water te verkrijgen, gevolgd door concentratie van het zoete water om ruwe glycerol te verkrijgen, of door omestering (kan tot 0,5 % methanol bevatten) van natuurlijke oliën/vetten om methylesters van vetzuren en zoet water te verkrijgen, gevolgd door concentratie van het zoete water om ruwe glycerol te verkrijgen; - de productie van biodiesel (methyl- of ethylesters van vetzuren) door omestering van oliën en vetten van onbepaalde plantaardige en dierlijke oorsprong. In de glycerine kunnen minerale en organische zouten achterblijven (tot 7,5 %). Kan maximaal 0,5 % methanol bevatten en maximaal 4 % organisch niet-glycerol (MONG), bestaande uit methylesters van vetzuren, ethylesters van vetzuren, vrije vetzuren en glyceriden; - verzeping van oliën/vetten van plantaardige of dierlijke oorsprong, gewoonlijk met alkaliën/alkalimetalen, om zepen te verkrijgen. Kan tot 50 ppm nikkel bevatten afkomstig van hydrogenering. | | Nee | |
13.8.2 | Glycerine [Glycerol] | Product verkregen door: - het oleochemische proces van a) het splitsen van olie/vet gevolgd door concentratie van zoet water en raffinage door distillatie (zie deel B, lijst van processen, punt 20) of ionenwisselproces; b) het omesteren van natuurlijke oliën/vetten om methylesters van vetzuren en ruw zoet water te verkrijgen, gevolgd door concentratie van het zoete water om ruw glycerol te verkrijgen en raffinage door distillatie of ionenwisselproces; - de productie van biodiesel (methyl- of ethylesters van vetzuren) door omestering van oliën en vetten van onbepaalde plantaardige en dierlijke oorsprong, gevolgd door raffinage van de glycerine. Minimaal glycerolgehalte: 99 % van de droge stof; - verzeping van oliën/vetten van plantaardige of dierlijke oorsprong, gewoonlijk met alkaliën/alkalimetalen, om zepen te verkrijgen, gevolgd door raffinage van ruwe glycerol en distillatie. Kan tot 50 ppm nikkel bevatten afkomstig van hydrogenering. | | Nee | |
13.11.1 | Propyleenglycol; [1,2-propaandiol]; [propaan-1,2-diol] | Organische verbinding (een diol of dubbele alcohol) met formule C3H8O2. Het is een viskeuze vloeistof met een lichtzoete smaak, hygroscopisch en mengbaar met water, aceton en chloroform. Kan maximaal 0,3 % di-propyleenglycol bevatten. | | Nee | |
13.11.2 | Mono-esters van propyleenglycol en vetzuren (4) | Mono-esters van propyleenglycol en vetzuren, alleen of in mengsels met di-esters | 2 | Ja | |
Toelichting: 14 Dit product valt alleen buiten de scope van § 6 indien het is vervaardigd/afgeleid van vetzuren die vallen onder 13.6.6 of 13.6.7 en die op hun beurt zijn verkregen door het splitsen van plantaardige olie die valt onder de Catalogus van voedermiddelen, nummer 2.20.1. 15 De producten 13.6.6 en 13.6.7 vallen alleen buiten de scope van § 6 als ze worden geproduceerd door splitsing. De grondstof die voor de productie van deze producten wordt gebruikt, is plantaardige olie is die valt onder de Catalogus van voedermiddelen nummer 2.20.1. Wanneer andere producten als grondstof worden gebruikt, vallen de producten 13.6.6 en 13.6.7 binnen de scope van § 6. |
( 1 ) De naam moet worden aangevuld met de soort. ( 2 ) De naam moet worden aangevuld met de plantensoort. ( 3 ) De naam moet worden aangevuld met de vermelding van de botanische of dierlijke oorsprong. ( 4 ) De naam moet worden gewijzigd of aangevuld om de gebruikte vetzuren te specificeren. ( 5 ) De naam moet worden gewijzigd of aangevuld om het organische zuur te specificeren. |
Risk Management tools
That was a lot of information to digest and one might ask, what is the next step? Luckily we can offer support for the GMP+ Community when doing this. We provide support by means of various tools and guidances but as each company has a shared responsibility to feed safety, and therefor tailor-made solutions cannot be offered. However, we do help by explaining requirements and provide background information about the requirements.
We have developed various supporting materials for the GMP+ Community. These include various tools, ranging from Frequently Asked Questions (FAQ) lists to webinars and events.
Supporting materials related to this document (Guidelines and FAQ’s)
We have made documents available which give guidance to the GMP+ requirements as laid down in the module GMP+ FSA and GMP+ FRA. These documents give examples, answers to frequently asked questions or background information.
GMP+ Monitoring database
The GMP+ Monitoring database contains analysis results from you and other users. It is possible to generate reports based on this data. We have a manual and a frequently asked questions document available.
Where to find more about the GMP+ International Risk Management tools? Fact sheets More information: GMP+ Platform Product list More information: Product List Risk Assessments More information: GMP+ Platform GMP+ Monitoring database More information: GMP+ Monitoring database Support documents More information: Support documents |